2019年自考法学类商法原理与实务模拟试题及答案二
《自考视频课程》名师讲解,轻松易懂,助您轻松上岸!低至199元/科!
一、单项选择题(本大题共25小题,每小题1分,共25分)
在每小题列出的四个备选项中只有一个是符合题目要求的,请将其代码填写在题后的括号内。错选、多选或未选均无分。
1.下列关于商业登记表述不正确的是( )
A.商业登记是一种要式法律行为
B.商业登记只是创设商主体资格的法律行为
C.商业登记是强化国家对商主体的监督和控制,保护消费者权益的重要手段
D.商业登记是一种公法上的行为,但产生私法上的效力
2.商法具有国内法兼国际法的色彩,这体现了商法的( )
A.较强的兼容性特征 B.技术性特征
C.营利性特征 D.安全性特征
3.下列关于个人独资企业解散的法律效力表述正确的是( )
A.投资人对债权人的责任随着企业的解散而免除
B.个人独资企业解散后,不能免除投资人的责任,债权人享有对投资人永久的权利
C.个人独资企业解散后,不能免除投资人的责任,但债权人在5年内未向债务人提出偿债请求的,该责任消灭
D.个人独资企业解散后,不能免除投资人的责任,但债权人在3年内未向债务人提出偿债请求的,该责任消灭
4.下列关于个人独资企业解散的情形表述不正确的是( )
A.投资人决定解散
B.投资人死亡或被宣告死亡,无继承人或者继承人决定放弃继承
C.被行政机关罚款
D.被依法吊销营业执照
5.普通合伙企业的合伙人可以是自然人、法人和其他组织,具体而言,下列主体中可以具有普通合伙人资格的是( )
A.国有独资公司、国有企业 B.上市公司
C.自然人 D.具有完全行为能力的自然人
6.我国《合伙企业法》对合伙人出资的要求是( )
A.合伙人申报的出资
B.普通合伙人、有限合伙人均可以以货币、实物、知识产权、土地使用权以及劳务等出资
C.普通合伙人可以以劳务出资,有限合伙人不可以以劳务出资
D.普通合伙人不可以劳务出资,有限合伙人可以以劳务出资
7.2007年1月,甲、乙、丙三人共同设立一普通合伙企业。2008年2月,甲与丁结婚,2008年7月,甲因车祸去世。甲除丁外没有其他亲人,合伙协议对合伙人资格取得或丧失未作约定。则下列选项中正确的是( )
A.合伙企业中甲的财产份额属于夫妻共同财产
B.丁依法自动取得合伙人资格
C.经乙、丙一致同意,丁取得合伙人资格
D.只能由合伙企业向丁退还甲在合伙企业中的财产份额
8.下列关于合伙协议表述不正确的是( )
A.合伙协议是设立合伙企业的前提条件和必要条件
B.合伙协议应当采用书面形式
C.合伙协议的履行具有长期性
D.合伙协议在履行中适用抗辩权和不可抗力制度的规定
9.根据我国《公司法》的规定,一人有限责任公司注册资本的法定最低限额为人民币( )
A.3万元 B.10万元
C.50万元 D.500万元
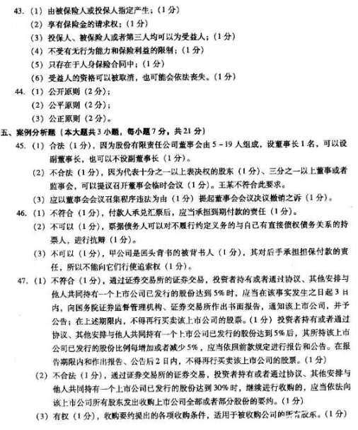
10.我国《公司法》规定了有限责任公司和股份有限公司的最低注册资本额,但允许股东或发起人分期缴纳股款。这体现了我国《公司法》在公司设立时采用的资本制度是( )
A.法定资本制,但放宽了对公司资本的要求
B.严格的法定资本制
C.授权资本制
D.认可资本制
11.我国《公司法》采用的公司设立的原则是( )
A.准则主义 B.特许主义
C.行政许可主义 D.准则主义为主,行政许可主义为辅
12.下列关于破产债务人财产表述正确的是( )
A.破产债务人财产是管理人可以支配的属于债务人的全部有形财产
B.破产债务人财产是管理人可以支配的属于债务人的全部无形财产
C.破产债务人财产是破产程序终结前属于债务人的财产
D.破产债务人财产是破产程序终结前债务人取得的财产
13.受理破产申请后发生的,不能产生有效法律后果的行为是( )
A.管理人接管债务人,债权人开始向管理人申报债权
B.债务人和有关人员承担法定义务
C.债务人继续清偿对个别债权人的债务
D.管理人解除破产申请受理前成立而债务人未履行完毕的合同
14.我国《合同法》采用的违约责任的归责原则是( )
A.以过错责任原则为主,严格责任原则为辅
B.以严格责任原则为主,过错责任原则为辅
C.以严格责任原则为主,过错推定原则为辅
D.以严格责任原则为主,过错责任原则和过错推定责任原则为辅
15.下列关于格式合同表述正确的是( )
A.格式合同是由一方当事人与另一方当事人事先协商而拟定的
B.对格式合同条款有两种以上的解释,应当作出不利于格式合同条款提供者一方的解释
C.格式合同条款与非格式合同条款不一致,应当采用格式合同条款
D.提供格式合同条款的一方当事人可以利用自己的优势,加入免除自己责任的条款,并且无解释的义务
16.下列关于抵押的说法正确的是( )
A.正在建造的建筑物可以作为抵押物
B.抵押物登记是所有抵押权设立的必要条件
C.抵押物在抵押期间不得转让
D.在同一抵押物上不能设定多个抵押
17.下列机构属于证券服务机构的是( )
A.资产评估机构 B.证券业协会
C.证券公司 D.证券交易所
18.证券的代销、包销期依法最长不超过( )
A.30日 B.60日
C.90日 D.180日
19.申请设立经营证券经纪、证券承销与保荐等多种证券业务的证券公司,其公司注册资本最低限额依法不得低于人民币( )
A.5000万元 B.1亿元
C.2亿元 D.5亿元
20.根据我国《票据法》的规定,转让背书的绝对必要记载事项是( )
A.转让条件 B.背书人签章
C.背书日期 D.背书地点
21.下列事项依法属于汇票出票时可以记载事项的是( )
A.确定的金额 B.付款人名称
C.付款日期 D.不得转让
22.根据我国《票据法》的规定,保证人在已承兑汇票上做保证时,如果未记载被保证人的名称,则( )
A.该汇票无效 B.该汇票的保证行为无效
C.该汇票的被保证人是承兑人 D.该汇票的被保证人是出票人
23.支票的持票人应当自出票日起在法定期限内提示付款,该法定期限为( )
A.5日 B.10日
C.30日 D.2个月
24.下列原则属于海上保险合同基本原则的是( )
A.绝对诚信原则 B.公开原则
C.及时原则 D.强制原则
25.海上保险合同独有的法律制度是( )
A.损失补偿制度 B.定值保险制度
C.委付制度 D.代位求偿制度
二、多项选择题(本大题共5小题,每小题2分,共10分)
在每小题列出的五个备选项中至少有两个是符合题目要求的,请将其代码填写在题后的括号内。错选、多选、少选或未选均无分。
26.下列关于商行为表述正确的有( )
A.商行为是具有完全民事行为能力的人以营利为目的所进行的法律行为
B.商行为是商主体所进行的法律行为
C.商行为是具有完全民事行为能力的人所进行的法律行为
D.商行为是商主体以营利为目的所进行的法律行为
E.商行为属于营业性的行为,不是一种偶尔的交易行为
27.根据我国《个人独资企业法》的规定,下列关于个人独资企业表述正确的有( )
A.个人独资企业的法律地位是自然人
B.个人独资企业的出资人对外承担无限责任
C.个人独资企业是商法人
D.个人独资企业申请设立时可以自然人的名义,也可以户为单位
E.个人独资企业可以申请破产
28.下列关于入伙的法律效力表述正确的有( )
A.新合伙人与原合伙人享有同等权利,承担同等责任
B.新合伙人与原合伙人享有同等权利,不承担同等义务
C.新入伙的普通合伙人对入伙前合伙企业的债务承担无限连带责任
D.新入伙的普通合伙人只对入伙后合伙企业的债务承担无限连带责任
E.新入伙的有限合伙人对入伙前合伙企业的债务以其认缴的出资额为限承担责任
29.甲与乙签订了一货物买卖合同,合同中具体约定了货物的标的、质量、数量、履行地等内容,但对价款只约定了一个大约数。下列对该合同处理的原则和方法表述正确的有( )
A.合同未生效,因价款未明确约定
B.合同已生效,约定不明确的当事人可以协议补充,达不成协议的,可按交易习惯确定
C.按照履行合同时履行地的市场价格履行
D.按照订立合同时履行地的市场价格履行
E.按照订立合同时订立合同地的市场价格履行
30.我国《海商法》调整的船舶关系包括( )
A.船舶买卖关系 B.船舶所有关系
C.船舶抵押关系 D.船舶优先权关系
E.船舶租用关系
三、名词解释(本大题共4小题,每小题3分,共12分)
31.商法人
32.退伙
33.股份有限公司
34.责任保险合同
四、简答题(本大题共5小题,每小题6分,共30分)
35.简述《公司法》对上市公司法人治理的特别规定。
36.简述破产宣告的含义及其对债务人的效力。
37.简述操纵证券市场行为的主要表现。
38.简述支票出票后对出票人、付款人和收款人的效力。
39.简述人身保险合同中值得注意的特别条款。
五、案例分析题(本大题共2小题,第40小题13分,第41小题10分,共23分)
40.某中学为更新学校的电教设备在开学前与某品牌电脑代理商签订了购买30台电脑的合
同,双方约定了电脑的品牌、型号及价格等,并约定合同签订后10天内交货付款。合同签订后第8天,该品牌电脑生产商为促销将该型号电脑每台降价200元,该校得知后要求代理商按新价格结算,代理商以货是先订的为由不同意降价,并于合同签订后第9日送货到学校,学校拒收。
请回答:http://bbs.zikao5.com 自考资料,自考白皮书
(1)当事人变更合同内容的条件是什么?
(2)学校的降价要求是否有法律依据,为什么?
(3)针对学校拒收,代理商可以向法院提出什么诉讼请求?
41.2008年1月12日,李某向张某借款10万元,双方签订了抵押借款协议,协议约定李某将自己的一处房屋作为抵押物,还约定了其他事项,其中约定2009年1月12日,李某连本带息一次性还清借款。为了简化手续,未办理登记。借款期满后,张某多次向李某催还借款,但李某始终以各种理由推脱不还。2009年3月15日,李某将作为抵押的房屋转让给第三人,张某得知后,诉至法院,请求法院撤销李某与第三人的买卖合同,并依抵押合同的约定将房屋判归张某。
请回答:
(1)张某是否就房屋享有合法的抵押权?为什么?
(2)李某与第三人的买卖合同是否有效?为什么?
(3)张某是否就卖房屋价款有优先受让权,为什么?
(4)法院对该案会如何判决?
试题参考答案
一、单项选择题http://bbs.zikao5.com 自考资料,自考白皮书
1、B 2、A 3、C 4、C 5、D 6、C 7、C 8、D 9、B 10、A
11、D 12、D 13、C 14、D 15、B 16、A 17、A 18、C 19、D
20、B 21、D 22、C 23、B 24、A 25、C
二、多项选择题
26、DE 27、AB 28、ACB 29、BD 30、BCDE
三、名词解释
31、商法人,是指依法设立的、以营利的目的的、具有法人资格并以其经营的全部财产对外承担责任的商事组织。http://bbs.zikao5.com 自考资料,自考白皮书
32、退伙,是指合伙企业存续期间,合伙人依法退出在合伙企业中的财产份额,消除合伙人资格的行为。
33、股份有限公司,是指依照公司法设立的,全部资本分为等额股份,公司以其全部财产对公司的债务承担责任,股东以及认缴的股份为限对公司承担责任的企业法人。
34、责任保险合同,是指以被保险人依法对第三者应付的赔偿责任为标的的保险合同。
四、简答题
35、《公司法》对上市公司法人治理作出特别的规定。(1)上市公司应设立董事会秘书和独立董事;(2)一些重大事项的表决比例提高;(3)对关联关系的交易采用特别的表决规则;(4)上市公司必须依照法律、行政法规的规定,公开其财务状况、经营情况及重在诉讼,在每个会计年度内半年公布一次财务会计报告。
36、破产宣告,是指人民法院对符合破产条件的债务人,依法作出规定,宣告债务人破产实施清算的行为。效力:(1)债务人被宣告破产后,债务人称为破产人,其财产称为破产财产,破产人仅在清算意义上存续。(2)债务人与其职工订立的劳动合同即告解除,职工依法有权领取失业救济金。
37、操纵市场行为的表现是:(1)单独或通过合谋,集中资金优势、持股优势或利用信息优势联合或者连续买卖,操纵证券价格或者证券交易量;(2)与人串通,以事先约定的时间、价格和方式相互进行证券交易,影响证券交易价格或证券交易量;(3)在自己实际控制的账户之间进行证券交易,影响证券交易价格或者证券交易量。
38、支票出票后对出票人、付款人和收款人的效力是:(1)对出票人的效力,出票人签发支票后,依法只负担保付款责任;(2)对付款人的效力,对付款人发生委托付款授权的效力,当出票人在付款人处的存款足以支付支票金额时,付款人依法当应在当日足额付款;(3)对收款人的效力。收款人取得票据后即取得支票上的一切权利。
39、人身保险合同中值述意的特别条款是:(1)保险费交付的宽限期条款;(2)复效条款;(3)不可抗辩条款;(4)年龄误告条款;(5)自杀条款;(6)不丧失价值条款。
五、案例分析题http://bbs.zikao5.com 自考资料,自考白皮书
40、(1)条件。①变更前合同合法有效;②当事人对变更合同协商一致;③变更后的合同内容应当符合法律规定;④当事人对合同变更的内容约定明确。(2)无法律依据。合同标的物的价格是当事人根据市场状况协商确定的,若变更依法应当由当事人协商一致,单方无权变更。(3)可以要求。①继续履行合同;②赔偿逾期收钱付款造成的损失;③学校承担诉讼费。
41、(1)不享有。因为房屋是不动产,房屋作为抵押物属于必须进行登记的范围,所以未登记抵押权未设立(或未成立)。(2)买卖合同有效。因为符合有效合同的要件。(3)没有优先受让的权利,因为抵押权未设立(或未成立)。(4)李某与张某的债务关系成立,李某向张某偿还10万元的借款本息,驳回张某的其他诉讼请求。
一、单项选择题(本大题共30小题,每小题1分,共30分)
在每小题列出的四个备选项中只有一个是符合题目要求的,请将其代码填写在题后的括号内。错选、多选或未选均无分。
1.下列属于商法调整范围的是( )
A.法定代理人追认限制民事行为能力人订立的专利权转让合同的效力
B.高空坠物的受害人对侵权人提出损害赔偿请求
C.税务局对偷漏税的公司予以处罚
D.某公司股东会决议公司解散并自行成立清算组
2.甲和乙欲在上海成立一家有限责任公司,出资额各占50%,公司的注册资本为100万。依照《公司法》的规定,甲和乙的货币出资合计至少应为( )
A.10万 B.20万
C.30万 D.50万
3.甲、乙、丙共同出资成立了一个有限责任公司,甲认缴出资3万元,公司向其颁发了出资证明书,并记载于股东名册,但是没有将甲的姓名及出资额向公司登记机关登记。对该行为法律后果的表述,正确的是( )
A.甲不能优先认购新股 B.甲不得对抗第三人
C.甲不能参加股东会行使表决权 D.甲不得转让股东权
4.下列有关有限责任公司分红的表述,正确的是( )
A.股东只能按照出资比例分红
B.股东只能按照持股比例分红
C.股东应按照出资比例分红,但是2/3以上股东同意不按出资比例分红的除外
D.股东应按照出资比例分红,但是全体股东同意不按出资比例分红的除外
5.刘某单独投资50万元设立宏达一人有限责任公司,下列表述正确的是( )
A.刘某可以认缴全部出资并分期缴纳股款
B.刘某还可以单独投资设立其他一人有限责任公司
C.宏达公司无需设立股东会
D.宏达公司还可以单独投资设立全资子公司
6.有关股份有限公司董事会的表述,正确的是( )
A.董事会对监事会负责 B.董事会成员必须有职工代表
C.董事会决议的表决实行一人一票 D.董事会成员为五人至十五人
7.关于普通合伙企业合伙人的表述,正确的是( )
A.一人公司可以作普通合伙人
B.国家公务员可以作普通合伙人
C.上市公司可以作普通合伙人
D.无民事行为能力人和限制民事行为能力人可以作普通合伙人
8.关于合伙企业财产的表述,正确的是( )
A.合伙企业接受的捐赠是合伙企业财产的组成部分
B.合伙人的出资不是合伙企业财产的组成部分
C.合伙人的债权人不可以要求人民法院强制执行合伙人在合伙企业财产中的份额
D.合伙人之间转让在合伙企业中的全部财产份额,须经其他合伙人一致同意
9.甲、乙二人欲成立一个有限合伙企业,甲为有限合伙人,乙为普通合伙人,对此,下列表述正确的是( )
A.甲乙二人可以货币、实物、知识产权、土地使用权、劳务等出资
B.对合伙企业债务,甲乙承担无限连带责任
C.除合伙协议另有约定外,甲以其合伙份额出质,无需经乙同意
D.除合伙协议另有约定外,甲向他人转让其在合伙企业中的份额时,须经乙同意
10.对个人独资企业的表述,正确的是( )
A.个人独资企业的投资者可以是个人,也可以是法人
B.个人独资企业的投资者对企业财产享有财产权
C.个人独资企业法定最低注册资本为人民币3万元
D.个人独资企业的事务必须由投资者本人自行管理
11.下列选项中,不得作为破产管理人的是( )
A.律师事务所 B.清算组
C.某执业会计师 D.人民法院
12.人民法院受理破产申请后,持有债务人财产的人应将财产交付给( )
A.债务人 B.债权人
C.管理人 D.债权人委员会
13.在破产程序中不享有别除权的是( )
A.抵押权人 B.质权人
C.留置权人 D.被保证人
14.某公司向年仅15岁的甲签发一张汇票,后甲将该汇票背书转让给乙,乙向甲支付了对价,此后乙又将该汇票背书转让给丙支付货款,乙、丙均不知甲的年龄状况。丙请求付款人承兑被拒绝。若乙或丙向甲主张票据权利,对此下列表述正确的是( )
A.甲可拒绝乙的追索,但不能拒绝丙的追索
B.甲既可以拒绝乙,又可以拒绝丙的追索
C.甲可拒绝丙的追索,但不能拒绝乙的追索
D.甲既不能拒绝乙、也不能拒绝丙的追索
15.依据《票据法》的规定,欠缺下列哪一项记载将导致汇票无效?( )
A.付款日期 B.付款地
C.出票地 D.出票日期
16.甲公司向乙公司签发一张汇票,并经承兑。乙公司将该汇票背书转让给丙公司。丙公司业务员在购买丁公司产品时,在该汇票背书栏内只签署个人姓名后将汇票交付给丁公司。可以对丁公司进行票据抗辩的是( )
A.甲、乙、丙公司与承兑人都可以 B.甲、乙、丙公司可以,承兑人不可以
C.只有甲、乙公司可以 D.只有丙公司可以
17.出票人甲向乙签发一张汇票,并记载“不得转让”。乙为向丙借款而将此汇票质押给丙。借款到期后乙无力还款,丙将此汇票贴现给丁银行。丁银行提示付款遭拒绝。下列表述正确的是( )
A.丁银行无权向任何人追索 B.丁银行有权向甲追索
C.丁银行有权向乙追索 D.丁银行有权向丙追索
18.甲公司以企业财产向乙保险公司投保了企业财产险,保险金额2000万元,保险期2年。在保险期内,乙保险公司又将此份保险业务向丙保险公司投保。下列表述正确的是
( )
A.乙、丙公司订立的保险合同是甲、乙公司保险合同的从合同,不具有独立性
B.丙保险公司可以直接要求甲公司向其支付保险费
C.若发生保险事故,甲公司可以要求乙、丙两家保险公司向其承担连带赔偿责任
D.若发生保险事故,乙保险公司不得以丙保险公司尚未履行保险责任为由,拒绝向甲公司支付保险金
19.人寿保险的被保险人或者受益人向保险人请求给付保险金的诉讼时效期间为( )
A.6个月 B.1年
C.2年 D.5年
20.孙某有一儿一女。孙某为自己投保了人寿险,并指定其配偶及女婿为受益人,但是没有明确受益顺序及受益份额。保险期间内,孙某的女婿因与孙某发生争执而杀害孙某。对此,下列表述正确的是( )
A.保险合同无效,保险公司可以拒付保险金
B.保险合同有效,但是受益人指定无效,保险金应作为遗产由孙某的继承人继承
C.保险合同有效,但是仅有孙某的配偶享有受益权
D.保险合同有效,孙某的配偶和女婿按照相等份额享有受益权
21.甲将自己的汽车向保险公司投保车损险,保险金额为5万元。一日,甲将汽车钥匙置于桌上,其15岁的儿子乙看到后未经甲同意擅自拿钥匙驾车出行,不慎与其他车辆相撞造成3万元的损失。现甲向保险公司提出索赔,下列说法正确的是( )
A.保险公司应向甲赔偿3万元
B.保险公司在向甲赔偿后,可以向乙追偿
C.保险公司可以甲有过错为由拒绝赔偿
D.保险公司可以甲放弃向乙追偿为由拒绝赔偿
22.在上市公司收购中,收购人持有的被收购的上市公司的股票,在收购行为完成后( )
A.六个月内不得转让
B.十二个月内不得转让
C.无转让期限制,但其转让所得收益归公司
D.无转让期限制,但其转让须经证券监督管理机构批准
23.下列有关股东代表诉讼的表述,正确的是( )
A.股东代表诉讼的原告为公司 B.股东代表诉讼的被告为公司
C.股东代表诉讼的原告为股东 D.股东代表诉讼的后果由股东承担
24.某上市公司董事王某欲与本公司签订供货合同。按照《公司法》的规定,董事会会议需对此事项作出决议。下列表述正确的是( )
A.王某不得出席此次董事会 B.王某不得对此事项行使表决权
C.王某可以代理他人行使表决权 D.此决议须经全体董事过半数同意方可生效
25.股票依法发行后,承担由发行人经营与收益的变化引致的投资风险的是( )
A.投资者 B.发行人
C.承销人 D.保荐人
26.下列在中华人民共和国境内进行的证券发行与交易,不适用《证券法》调整的是( )
A.股票的发行 B.政府债券的发行
C.公司债券的交易 D.证券投资基金份额的上市交易
27.船舶共有人就共有船舶设定抵押权,除共有人之间另有约定外,应当取得( )
A.全体共有人的同意 B.持有2/3以上份额的共有人的同意
C.持有1/2以上份额的共有人的同意 D.持有1/3以上份额的共有人的同意
28.船舶在装货港开航前,如果托运人要求解除合同,下列表述正确的是( )
A.任何情况下,承运人都可以拒绝
B.若货物已装船的,承运人可以拒绝
C.承运人不得拒绝,除合同另有约定,可以要求托运人支付约定运费的一半
D.承运人不得拒绝,除合同另有约定,可以要求托运人支付全部约定运费
29.旅客刘某乘坐“承风号”游轮自天津至大连旅游,在甲板上观光中,刘某因甲板栏杆毁坏而不慎坠入海中,当场经抢救无效死亡。刘某的继承人向承运人要求赔偿的请求权,其时效期间为( )
A.1年,自旅客应当离船之日起计算
B.2年,自旅客应当离船之日起计算
C.3年,自旅客应当离船之日起计算
D.2年,自旅客死亡之日起计算,但是此期限自离船之日起不得超过3年
30.一艘拖带驳船的拖轮与一艘货轮在我国领海相撞,由于事故发生时海上大雾弥漫,事故原因无法查明,对此事故的处理表述正确的是( )
A.拖轮对货轮进行赔偿 B.货轮对拖轮进行赔偿
C.双方互相赔偿 D.双方互不赔偿
二、多项选择题(本大题共5小题,每小题2分,共10分)
在每小题列出的五个备选项中至少有两个是符合题目要求的,请将其代码填写在题后的括号内。错选、多选、少选或未选均无分。
31.下列关于公司特征的表述,正确的是( )
A.公司是社团组织 B.公司是法人组织
C.公司是营利性组织 D.公司的财产由股东投入并归股东所有
E.公司独立对外承担民事责任
32.我国公司法规定的公司类型包括( )
A.无限责任公司 B.两合公司
C.股份两合公司 D.股份有限公司
E.有限责任公司
33.在人民法院受理破产申请后发生的下列债务中,属于共益债务的是( )
A.破产案件的诉讼费用
B.债务人财产受无因管理所产生的债务
C.分配债务人财产的费用
D.管理人或者相关人员执行职务致人损害所产生的债务
E.管理债务人财产的费用
34.定期租船合同中,属于承租人的义务的是( )
A.确保航行安全 B.负责货物的装卸
C.保管货物 D.支付船舶保险费
E.按使用船舶的时间支付费用
35.票据关系的基本当事人包括( )
A.出票人 B.背书人
C.付款人 D.收款人
E.保证人
三、名词解释(本大题共5小题,每小题3分,共15分)
36.商事主体
37.公司章程
38.背书
39.保险合同
40.破产抵销权
四、简答题(本大题共4小题,每小题6分,共24分)
41.简述合伙的特征。
42.简述票据的特征。
43.简述保险受益人的特征。
44.简述《证券法》的基本原则。
五、案例分析题(本大题共3小题,每小题7分,共21分)
45.某股份有限公司董事会由5人组成,董事长1名,无副董事长。公司章程规定:“为他人提供借款或担保须经股东大会决议。”董事长陈某无视公司连续两年亏损的现状,操纵公司在未经股东大会讨论的情况下,向其子经营的公司提供借款,借款到期也不追还。公司董事王某持股5%,其对公司经营及陈某的做法不满,要求陈某召开董事会会议讨论追还欠款一事,但遭到陈某的拒绝。王某遂自行召集并主持了董事会,除陈某之外的其他4名董事均出席了会议,除1名董事弃权未投票外,包括王某在内的其他3名董事一致通过决议更换公司董事长为王某,并对欠款一事以公司名义提起诉讼。对此,陈某提出异议。
请回答下列问题:
(1)该股份有限公司董事会的组成是否符合《公司法》的规定?为什么?
(2)王某召集并主持的此次董事会会议是否合法有效?为什么?
(3)若陈某对此次董事会会议决议有异议,按照《公司法》的规定应以何种理由提出何种诉讼?
46.甲公司与乙公司签订买卖合同,约定合同价款为60万元。乙公司在收到甲公司交付的货物后,向其签发了一张经承兑的银行汇票。此后,甲公司为支付欠款,将此汇票转让给了丙公司。丙公司又将此汇票转让给丁公司,丁公司又转让给了甲公司。汇票到期后,甲公司请求承兑银行付款遭拒绝。银行拒付的理由是:乙公司发现甲公司交付的货物存在严重的质量缺陷,认为甲公司的行为已经构成重大违约,因此通知承兑银行拒绝付款。
请回答下列问题:
(1)承兑银行拒绝付款的行为是否符合《票据法》的规定?为什么?
(2)甲公司能否向乙公司主张追索权?为什么?
(3)甲公司能否向丙、丁公司主张追索权?为什么?
47.甲、乙、丙、丁均为上市公司。2010年1月1日,甲、乙、丙公司通过协议约定共同购买丁公司的股份。到1月30日,甲、乙、丙三公司分别持有丁公司2%、2%和l%的股份,三公司决定继续秘密增持丁公司股份。到3月15日,甲、乙、丙三公司分别持有丁公司15%、10%和5%的股份。此时,三公司协商由甲公司出面收购丁公司的股份。3月16日,甲公司向丁公司前10大股东发出部分收购要约,要约规定仅继续收购丁公司2l%的股份。丁公司其他股东得到消息后,也要求甲公司按照要约规定的相同条件收购其股份。
请回答以下问题:
(1)2010年3月15日以前,甲、乙、丙三公司秘密增持丁公司股份的行为是否符
合《证券法》的规定?为什么?
(2)甲公司向丁公司前10名股东发出部分收购要约的行为是否合法?为什么?
(3)丁公司其他股东是否有权要求甲公司以要约规定的相同条件收购其股份?为什么?


本文标签:江西自考 法学类 2019年自考法学类商法原理与实务模拟试题及答案二
转载请注明:文章转载自(http://www.zikao.jx.cn)
《江西自考网》免责声明:
1、由于各方面情况的调整与变化,本网提供的考试信息仅供参考,考试信息以省考试院及院校官方发布的信息为准。
2、本网信息来源为其他媒体的稿件转载,免费转载出于非商业性学习目的,版权归原作者所有,如有内容与版权问题等请与本站联系。联系邮箱:812379481@qq.com。









