2019年自考《电子商务与现代物流》章节试题汇总(下)
《自考视频课程》名师讲解,轻松易懂,助您轻松上岸!低至199元/科!
第五章 运输管理
一、要求
1、掌握利用图上作业法、表上作业法进行运输方案的规划;
2、掌握货物运输中运杂费的计算,并能合理地选择运输方式。
二、练习
1、现有某商品的供应地和需要地位于成线状的运输线路上。各供应地和需要地的数 量及相对位置如下图所示。

如何规划运输方案,才能使运输的吨公里最小?
解答: 此交通图呈线状。根据就近供应的原则,从端点开始,按照由端点向里的顺序进 行产销平衡。得如下的流向图:

此流向图不存在迂回、对流等不合理运输形式,即为最优流向图。产销平衡表如 下:

2、电子商务网站从事可乐饮料的网上销售。该网站已确定出三个供货商,计划分别 供应三个地区配送中心。已知三个供货商和三个配送中心的相对位置及供应量、 需要量如下图所示:

如何规划运输方案,才能使运输的吨公里最小?
解答: 利用图上作业法规划运输方案,其规划步骤如下:
(1) 将运输距离最长的 A3——B2 甩去,得初始运输方案如下图:

(2) 检验初始方案 L 是指总圈长。
在流向图中,如果内圈的流向长度之和和外圈的流向长度之和都小于半圈长,那 么,就不存在迂回运输。

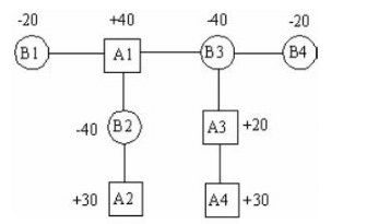
3、商品的供应地有三个:A1—10 吨,A2—5 吨,A3—12 吨;分别供应四个需要地: B1—3 吨,B2—9 吨,B3—6 吨,B4—9 吨。各供应地与需要地的单位运价如下表所示。
问:如何规划运输方案,才能使运输费用最低?

解答: 首先用最小元素法确定初始方案。得如下产销平衡表:

其次,检验初始方案。
利用位势法进行检验。
先做一个表,在表中,把原来运输方案中有数字的地方换上相应的运价,并在表 的右边增加一列,在表的下方增加一行。在新增的行和列中填上数字,使表中的运价 数字正好等于它所在新增行核列的数字之和(先任意确定一个如假定 U1=0)。 这个表就 是位势表。得出新增行和列的位势之后,就可计算出各空格的位势。计算结果如下:

4、某商品有四个供应地:A1—200 吨,A2—100 吨,A3—80 吨,A4—120 吨, ;有四个需要地:B1—70 吨,B2—180 吨,B3—130 吨,B4—120 吨。各供应地与需要 地的单位运价如下表所示。问:如何规划运输方案,才能使运输费用最低?
单位运价表
|
供应地需要地 |
B1 |
B2 |
B3 |
B4 |
|
A1 |
5 |
12 |
24 |
8 |
|
A2 |
16 |
7 |
13 |
20 |
|
A3 |
9 |
3 |
10 |
15 |
|
A3 |
2 |
6 |
1 |
4 |
解答: 首先,用最小元素法确定初始方案。

由于在产销平衡表中有数字的格不足 m+n-1=7,所以,需要在任一空格处填 “0”,把它当作有数字的格看待,使有数字的格为 7 个。在本题中, 我们在(A2, B3)处填上“0”。 其次,对初始方案进行检验。

检验数出现负数,说明初始方案不是最优,需要进行调整。
再次,对初始方案进行调整。 产销平衡表 需要地 供应地 A1 A2 A3 A4 需要地 70 180 B1 70 B2 10 90 80 120 130 120 B3 0 10 B4 120 供应量 200 100 80 120 16
第四:对调整后的方案进行检验。

第六章 配送与配送中心
一、要求
1、掌握配送模式、方式和种类;
2、配送中心的作用;
3、掌握制定商品配装方案;
4、掌握正确划分配送区域,确定送货方式、制定配送方案。
二、练习
1、作为电子商务中一项重要的经济活动,配送具有哪些特点?并结合电子商务的实 践分析配送对电子商务的意义与作用。
解答: 作为电子商务中一项重要的经济活动,配送具有三个方面的特点:
第一, 配送是从物流场所至需求顾客的一种特殊的送货形式。 配送中的送货与一般送货的主要区别是: ①按顾客订货的要求送货,而不是企业生产什么送什么; ②配送中的送货是一种“中转型”送货,而一般送货,尤其是从工厂向顾客送货 则是直达型送货; ③配送中向顾客送货的并不是直接的生产企业或生产部门,而是专门从事配送服 务的企业或部门,如第三方物流公司、仓库或各种类型的配送中心等。
第二, 配送是“配”与“送”的有机结合形式。 配送是根据顾客订货要求的商品品种、规格、等级、型号、数量等在物流场所中 经过拣选、组配后,将配好的商品送交顾客的活动。因此,配送中除了货物的“运” 和“送”之外,还要进行大量的分拣、配货、配装等活动。“配”是“送”的前提和 条件,“送”是“配”的实现和完成,“配”与“送”两者相辅相成,缺一不可。
第三, 配送是一种门到门的服务形式。 配送是按顾客订货的要求,以供应者送货到户的服务方式,将货物从物流场所送 到顾客指定交货地点,如仓库、营业所、车间乃至生产线,所以从其服务方式来讲, 是一种门到门的服务方式,因而也就决定了配送中顾客的主导地位和配送企业或部门 的服务地位。
从电子商务交易流程图中可以看出物流、配送等实现商品实体转移的活动是电子 商务的基本环节和重要组成部分。在电子商务中,交易各方通过交易谈判、签约、结算等活动,完成了商流过程,实现了商品所有权的转移。但仅此电子商务过程并未结束,只有按顾客订货的要求将所需的商品送到顾客手中,电子商务过程才算结束和完成。所以配送是实现电子商务的重要保证,如果没有商品配送,电子商务无法开展和进行。
电子商务是以现代信息技术和计算机网络为基础进行的商品和服务交易,其效益 主要通过方便、快捷、准确的信息传递和交流,实行无纸化交易,降低交易成本,减少库存,改善顾客服务,增加盈利。在电子商务中,信息流、商流、资金流的活动都 可以在网上完成,惟独物流、配送要通过实实在在的业务运作来完成,不能像信息流、 资金流那样被虚拟化。配送的时间、速度及质量直接关系到电子商务的速度、质量和 效益,对电子商务起着重要的制约作用。在我国电子商务的实践中,由于物流、配送发展滞后,配送网络不健全,配送服务水平低、质量差,使配送成为我国电子商务发展的“瓶颈” 。这些都说明了配送对于电子商务的意义和作用。
2、请你举出几种可供选择的配送模式,并对各种配送模式的特点和适用性进行分析。 并结合实际分析配送模式选择对电子商务的影响。
解答:
配送模式是配送业务的运做方式。对从事电子商务的企业来讲,可选择的配送模 式主要有以下几种:
(1)由从事电子商务的企业自建配送中心,自己经营配送业务。 这种配送模式是由从事电子商务的企业自己出资建立配送中心,对配送中心进行 经营管理,由自建的配送中心完成配送业务。这种配送模式是一种附属型、自我服务性质的配送模式。其特点是能最大限度地 满足销售的需要,配送服务质量较高。但企业要花费很大的投资和精力去进行配送中 心的建设和管理,特别是企业因经济实力和销售规模的限制无法产生规模效益时,会 产生较高的配送成本。 所以,此种配送模式适于经济实力雄厚、销售规模较大,或自身具有较好的物流 设施和物流网络的大企业。对于规模较小、业务量有限的中、小型企业来说,则不适 于选择此种模式。
(2)将配送业务外包给专业物流公司。 这种配送模式是从事电子商务的企业以签订合同的方式将配送业务委托给专业 物流公司办理,由物流公司负责向顾客送货。采取这种配送模式可以使从事电子商务 的企业节省大量的投资和管理费用,集中精力发展自己的主营业务,并能享受较完善 的物流服务,降低配送成本。所以,这种模式应该是充分肯定并大力推行的配送模式。 但要注意与物流公司的协调和配合,防止发生配送滞后的现象。
(3)与专业物流公司进行合作,采取单项业务外包的方式。 有些开展电子商务的企业自身拥有一定的物流资源,并建有一些物流网络,可以 满足部分配送业务需要,但因各种原因又不打算进一步扩大自己的物流设施规模,可 以选择与专业物流公司合作,将自己不擅长的业务或作业环节委托给物流公司,自己 承担能够胜任的配送业务,既可以充分利用企业的自有资源,又能满足配送的需要。
(4)与其它企业合建配送中心,共同经营配送业务。 即从事电子商务的企业与其它企业共同出资建立配送中心。一些规模不大或 资金有限的中、小型企业,由于不具备自建配送中心的能力,但又不愿意失去对配送 业务的控制和管理,可以选择与其它企业共同建设和经营配送中心。这种模式的最大 特点是企业间的优势互补,可以开展共同配送,节省了资金,降低经营风险,是一种 投资少、见效快、风险小,能提高竞争能力的方案。但由于各个企业间不可避免的不 统一性,需求满足会受到一定的限制,再加上各个企业之间的相互牵制,服务质量和 服务水平比第一种配送模式低。此外还存在着商业情报泄露的风险,在配送过程中要 做好风险防范工作。 对从事电子商务的企业来讲,配送模式的选择直接关系到资金利用、投资回报、 经营风险、服务水平、信誉保证及经济效益,是一个重要的战略决策问题。 各种配送模式都有各自的特点和适用性,因此应根据企业的经济实力、经营条件,销售规模、配送服务水平并结合未来的发展需要作出正确的选择。 在我国的电子商务实践中,不少企业忽视对配送模式的选择问题, 造成投资大、配送效率低、配送质量差,严重地影响了电子商务的开展和应有的经济效益。
3、在电子商务中,顾客完成网上交易后,配送中心所进行的作业环节和流程及作业内容。
解答:
配送中心作业内容为:
订单处理。 即配送中心将各客户的订单按商品品种、 规格及数量等进行汇总处理。
拣选。配送中心根据客户订货要求的商品品种、规格、等级型号、数量等从储存 货位上拣出商品。
包装/流通加工。拣选完毕,配送中心有时还要对发出的商品进行包装,使之适 于运输、 送货的需要,并且避免多个客户的商品组配在同一辆送货车内可能发生的 混淆。此外,配送中心在将商品送交顾客之前,还应根据客户的要求做好销售前的准 备工作,对商品进行必要的加工处理。
分拣配货。对拣出的商品按照每一个客户的订单将同一客户的不同种类的商品集 中起来,放在同一理货区内,形成每一客户的送货单元。
组配。即将同一送货路线上不同客户的不同商品按送货车辆的容积和载重量进行 组合配载,以提高运输工具的利用率,降低运输成本。
发货区暂存。组配完毕,根据送货的发送方向、运输路线和运输时间,将同一货 车装运的不同客户的商品集中在一起,堆放在发货区内,等待装车。
装车。将发货区内的商品装上货车。
送货。将商品送交顾客。
4、分析定时配送、定量配送、定时定量配送、定时定路线配送、即时配送方式的特点。
解答: 定时配送、定量配送、定时定量配送、定时定路线配送、即时配送是按时间和数 量分类的几种配送方式。
定时配送是按规定的时间间隔进行配送,配送的商品品种和数量可以按计划执行,也可以在配送之前以商定的联络方式加以确定。这种配送方式的特点是配送方式固定,配送企业便于安排计划和使用车辆,客户易于安排接运。但由于配送商品品种 的变化,使配货配装的工作难度较大,并且当配送商品数量变化较大时,也会造成配送运力不均衡。
定量配送是按规定的商品数量在一个指定的时间范围内进行配送。这种配送方式数量固定,备货工作比较简单,可以采用按托盘、集装箱及车辆的装载能力规定配送 数量的方法,也可以采取整车配送,提高配送效率。由于配送时间上没有严格的限定, 可以将不同客户所需的商品凑成整车后配送,提高车辆利用率和节省运力。对于客户 来讲,每次接货处理的是固定的货物,有利于人力、物力的调度和准备。
定时定量配送是按规定的配送时间和配送数量进行配送,这种方式同时兼有定 时、定量两种配送方式的优点,但计划性强,对操作准确性要求高。
定时定路线配送是在规定的运行路线上指定送货到达时间表,按运输时间表进行 配送。客户可以按规定的路线站及规定的时间接货,并提出具体的配送要求。这种配送方式有利于计划安排送货车辆和调度驾驶人员。客户既可以在一定的路线、一定的 时间上选择,又可以有计划地安排接货力量。
即时配送是完全按照客户临时提出的配送时间和数量进行配送的方式。这种配送 方式具有极强的随机性和灵活性,是服务水平最高的一种配送方式。但由于配送计划 性差,车辆利用率低,因而配送成本较高。
5、某个为电子商务企业服务的配送中心,根据顾客订货的要求为客户送货。现有 A、 B 两种货物,货物 A 的单件重量为 5 公斤,体积为 0.02 立方米,货物 B 的单件重 量为 10 公斤,体积为 0.01 立方米,使用货车的载重量为 10 吨,容积为 30 立方 米。问若使用一辆货车送货,A、B 两种货物各应配装多少件才能使货车的载重量 和容积被充分利用?
解答:
设:货物 A 配装件数为 x ,货物 B 配装件数 y
根据题意列方程组:
0.02 x + 0.01 y = 28 ①
0.005 x + 0.01 y = 10 ②
① — ②得:0.015 x = 18
x = 1200 (件) 代入 ②
得:0.005×600 + 0.01y = 10
y = 400 (件)
即货物 A 装载 1200 件,货物 B 装载 400 件可以使货车的载重量和容积都得到充 分利用。
第七章 配送中心的规划与设计
一、要求
1、根据不同类型的配送中心进行规划
2、根据配送中心的所在位置、对外运输方式及其规模大小进行配送中心的总体设计
二、练习
1、某配送中心专营配送业务,自 2000 年以来配送业务不断增长。该配送中心现有 仓库储存面积 400 平方米,考虑到配送业务的进一步发展拟定扩大仓库规模。配 送中心的规划人员调查了 2000 年以来配送中心储存方面的情况,并预测 2003 年 配送中心总储存量将达到 5000 万元,有关资料见下表:

请根据以上资料完成下列作业:
(1)简述确定配送中心仓库面积的步骤。
(2)计算为满足 2003 年配送业务发展的需要该配送中心的仓库应增加的储存面 积。 (要求列出计算过程和计算步骤)
解答:
(1) 确定配送中心仓库面积的步骤为:
② 确定配送中心仓库商品总储存量;
② 根据商品平均周转速度,计算商品的平均储存量;
③ 根据仓容占用系数计算商品所需的储存空间;
④ 根据商品平均堆码高度计算配送中心仓库的储存面积;
⑤ 利用仓库面积利用系数推算出仓库的实际面积;
⑥ 根据仓库建筑面积利用系数算出仓库的建筑面积。
(2) 计算仓库应增加储存面积的步骤:
第一步:确定仓库商品总储存量,根据资料得知为 5000 万元。
第二步:根据资料计算商品平均储存量,计算公式为: 商品平均储存量=商品储存总量(万元)/平均周转次数=5000/5=1000(万元)
第三步:计算商品所需的储存空间,计算公式为: 储存空间需要量=平均储存量×平均仓容占用系数=1000×2=2000(立方米)
第四步:计算所需的储存面积,计算公式为: 3 2 仓库储存面积=存储空间需要量 (m ) /商品平均堆码高度 (m) =2000/3.2=625 (m )
第五步:计算需增加的储存面积: 增加仓库面积 = 625—400=225(平方米)
2、配送中心的规划是一个城市或在一个省区甚至更大的范围内进行配送网点分布, 确定配送中心的数量和规模,选择配送中心的设置地点及内部设置的配置。在实 际中影响配送规划的因素很多,请分析影响配送中心数量、规模和地点的主要因素。
解答:
(1)对于一个特定地区,在配送中心总规模确定的前提下,配送中心的数量可以进行合理选择。在确定配送中心数量时主要考虑的因素有:设施投资费用、物流费 用和配送服务水平。
(2)影响配送中心规模的主要因素有:商品配送量、商品储存量、商品周转速 度、商品品种、储存形式、堆码高度、仓容定额等。
(3)配送中心是货物的集散地,其所在位置直接关系到运输距离的远近、配送 的经济效益和保证供应的程度。配送中心一旦建立就难以改变,因此选址是一项带有 战略性的决策。影响配送中心选址的因素有:货物分布和数量;运输条件;用地条件; 水、电供应条件;工程技术条件等。
第八章 物流服务与成本管理
一、要求
1、根据不同企业的情况进行物流服务决策
2、根据企业的具体情况进行物流总成本分析
二、练习
1、阐述在物流管理中如何处理物流服务与成本的关系。
解答: (1)物流的功能及其在流通中的地位决定了物流的基本任务是满足顾客对商品 时间、空间效用的要求,因此,物流系统的基本产出为物流服务,物流系统产出的多 少可以用服务水平的高低来衡量与评价。在物流中为了提供有关的服务,开展各项业 务活动,必然要占用和耗费一定的活劳动和物化劳动,这些活劳动和物化劳动的货币 表现即为物流成本。这些成本之和构成了物流总成本,也是物流系统的总投入。
(2)物流服务和成本在追求的目标上存在着矛盾对立的状态。从物流服务的角 度讲,要求物流提供尽可能高的服务水平;从成本的角度讲,要求物流产生尽可能低 的成本。这样在高水平的物流服务和低物流成本之间就产生矛盾对立,存在“二律背 反”的状态。
(3)在物流管理中要正确协调和处理服务与成本之间的关系,合理兼顾两方面 的要求。既不能片面地强调服务水平而不计成本、不考虑经济效益,也不能单纯地追 求降低成本忽略服务方面的需要。因此,在物流管理中要通过协调服务和成本之间的 关系,寻找两者之间的平衡点;通过对物流系统各要素进行综合管理,寻找各功能之 间最佳的组合方式,取得最佳的经济效益。
2、简要说明企业经营中应如何确定物流服务水平。
解答: 企业确定物流服务水平的方法主要有三种:
(1) 取销售竞争需要的服务水平。 即根据销售竞争的需要确定适当的服务水平。
(2) 在增加的成本和销售收入之间进行权衡抉择,抉择的原则是保证最大限度 的利润。 (3) 降低物流成本中不受服务水平变化影响的成本。
3、运用系统的原理说明企业在进行物流决策时为何要进行总成本分析。
解答: (1)物流活动中包装、运输、储存、装卸搬运、流通加工、配送等诸项活动要 素相互联系、相互制约、相互结合共同组成了一个有机的整体----物流系统。所谓系 统就是由一个共同目标联系起来的许多相互依赖、相互作用的诸要素所组成的有机整 体。系统中的每一个要素既有其特定的功能,又协调于系统整体之中,在系统整体功 能的基础上开展各要素及其相互之间的活动,从而形成系统整体的有机活动。系统一般具备四方面的基本特征:集合性、相关性、目的性和整体性;
(2)由于系统的相关性产生了物流成本交替损益的关系,所以物流总成本虽然 是由物流各项要素成本组成,但它与各项要素成本之间并不是简单的成正比或反比的 关系,而是各项成本相互影响、相互作用的综合结果;
(3)物流系统各子系统的优化并不等于、也不能代替物流大系统的优化,因此 在物流管理中必须把所有相关的物流成本放到同一场所,用“总成本”这个统一尺度 来计算,从综合经济效益上衡量、比较总的损益、得失,才能作出正确的决策。
4、什么是物流服务?简述物流服务的三要素。
解答:
(1)物流服务是对顾客商品利用可能性的一种保证,它是由物流产业的特点所决 定的。
(2)物流服务的三要素是:
A、拥有顾客所期望的商品;
B、在顾客所期望的时间内传递商品;
C、符合顾客所期望的质量。
本文标签:江西自考 经济类 2019年自考《电子商务与现代物流》章节试题汇总(下)
转载请注明:文章转载自(http://www.zikao.jx.cn)
《江西自考网》免责声明:
1、由于各方面情况的调整与变化,本网提供的考试信息仅供参考,考试信息以省考试院及院校官方发布的信息为准。
2、本网信息来源为其他媒体的稿件转载,免费转载出于非商业性学习目的,版权归原作者所有,如有内容与版权问题等请与本站联系。联系邮箱:812379481@qq.com。









