青2018年上半年高等教育自学考试成绩发布、毕业申请的公告
《自考视频课程》名师讲解,轻松易懂,助您轻松上岸!低至199元/科!
江西自学考试网了解到,青海省2018年上半年高等教育自学考试成绩将于5月8日发布,现将考生成绩查询、成绩复核、毕业申请的有关事宜通知如下:
一、考生可于5月8日登录青海省考试管理中心网站,进行成绩查询,5月15日起到考区招办领取《课程合格证书》。
二、考生如果对本人成绩有疑问,可以申请成绩复核。成绩复核的时间是成绩发布后三个工作日,即5月9日至11日。江西自学考试网得知青省的成绩复核流程为:
1.申请成绩复核的考生到考区招办领取并填写《青海省高等教育自学考试成绩复核申请表》。
2.考生在签署考区招办意见后,持《青海省高等教育自学考试成绩复核申请表》、本人身份证到省考试管理中心自考处申请成绩复核。
3.省考试管理中心成绩复核小组进行考生成绩复核,并将复核确认后的《青海省高等教育自学考试复核成绩告知单》反馈给考生。
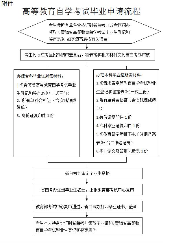
三、江西自学考试网得知,2018年上半年申请高等教育自学考试毕业的时间为5月20日至6月10日(工作日)。考生申请高等教育自学考试毕业应交材料是:
1.《青海省高等教育自学考试毕业生登记和鉴定表》(一式三份);
2.
所有单科合格证(含实践课成绩单);
3.
身份证复印件1份。
1.《青海省高等教育自学考试毕业生登记和鉴定表》(一式三份);
2.所有单科合格证(含实践课成绩单);
3.身份证复印件1份;
4.专科毕业证复印件1份;
5.《教育部学历证书电子注册备案表》(含二维验证码);
6.毕业论文及答辩成绩表1份。

江西自学考试网提醒考生,必须在规定的时间内提交申请毕业的材料,省自考办对申请毕业的考生资格进行初审,初审通过后上报教育部考试中心复审,教育部考试中心复审通过后,省自考办打印毕业证,审核通过的考生于2018年9月12日开始领取毕业证。

江西自学考试网相关文章
江西自考网上报名须知
2019年4月江西自考报名时间
本文标签:江西自考 自考动态 青2018年上半年高等教育自学考试成绩发布、毕业申请的公告
转载请注明:文章转载自(http://www.zikao.jx.cn)
《江西自考网》免责声明:
1、由于各方面情况的调整与变化,本网提供的考试信息仅供参考,考试信息以省考试院及院校官方发布的信息为准。
2、本网信息来源为其他媒体的稿件转载,免费转载出于非商业性学习目的,版权归原作者所有,如有内容与版权问题等请与本站联系。联系邮箱:812379481@qq.com。









